Application Development Walkthrough#
The purpose of this document is to guide you through using and configuring the Amazon Sidewalk solution and implementing an Amazon Sidewalk application. Before going through this document, you should go through the Getting Started to familiarize yourself with the Amazon Sidewalk flow.
SoC Empty Sample Application: The most basic sample application for starting a new project and configuring a toolchain to automate provisioning.
From initializing to Sending a Message Through Sidewalk: Instructions to develop your own application from initializing Sidewalk to sending messages.
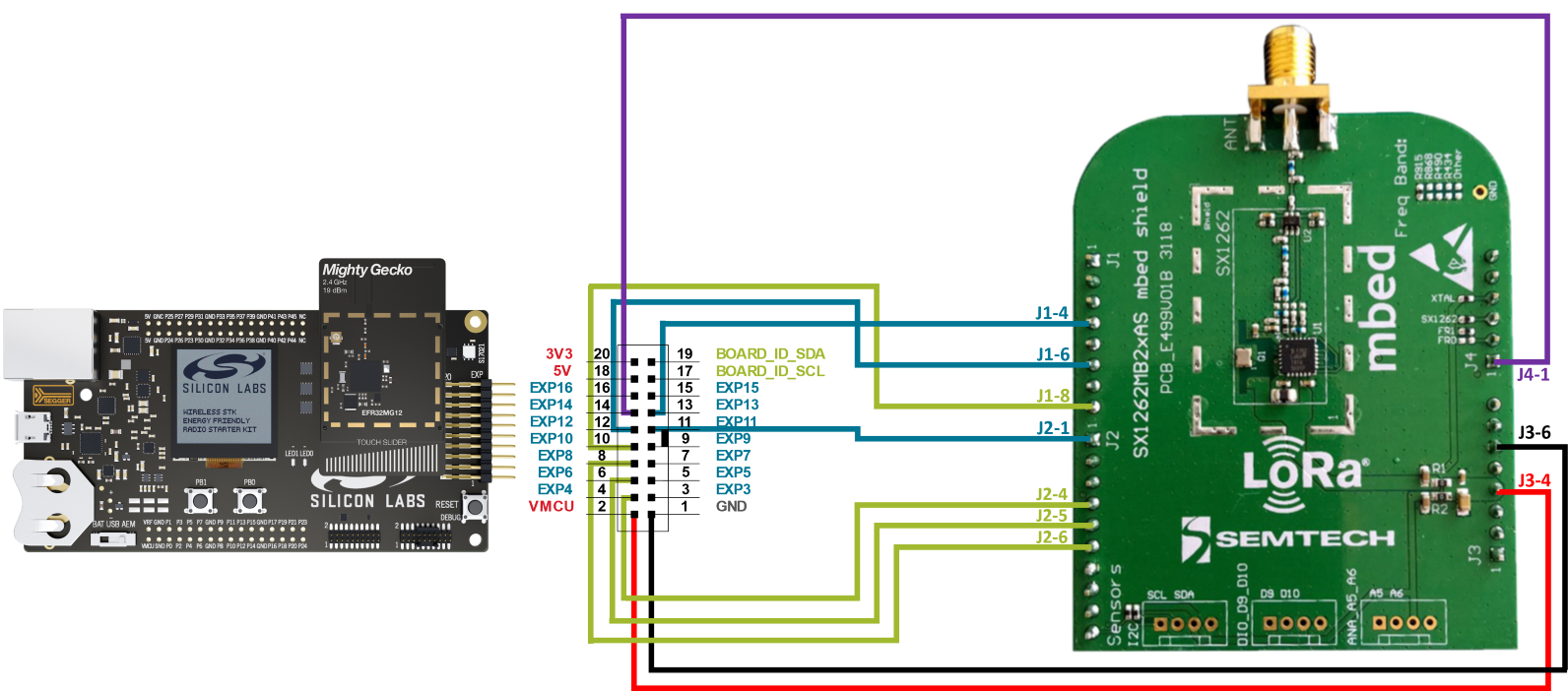
Physical Layer and Configuration: Details on configuring the different radios.
Handle Logs Level and Preferred Outputs: Instructions on how to handle log sources and outputs, as well as their severity levels.
Additional Documentation#
Power Consumption Analysis: For more information on power consumption and optimization
Sidewalk Performances: For more information on Sidewalk performances and how to configure Sidewalk for your use case
Sidewalk Porting Guide for Custom Hardware: All the key considerations when porting Sidewalk from reference hardware to custom hardware.
Sidewalk PAL API Documentation: Silicon Labs Platform Abstraction Layer API documentation
Sidewalk Software Component Documentation: Silicon Labs Software Components for Amazon Sidewalk documentation
Amazon Sidewalk API: For more details on Amazon Sidewalk API
AWS API Reference for Amazon Sidewalk: For AWS Sidewalk Cloud Documentation
Sidewalk and Bluetooth FUOTA: For more information on FUOTA solutions in Amazon Sidewalk context
Silicon Labs Amazon Sidewalk Applications Github repository: Additional more advanced sample applications for Amazon Sidewalk
What's Next?
Amazon Sidewalk - SoC Qualification sample application that contains all the necessary CLI commands to pass the qualification with Amazon